Ontología del Consejo para la Transparencia de Ley de Lobby

Última versión del 13 de Julio del 2015

Descripción

Fecha creación: 07-07-2015
Fecha actualización: 24-07-2015
Autores: Consejo para la Transparencia
End Point: Se pueden realizar pruebas de la documentación expuesta a continuación en: http://datos.infolobby.cl/sparql

El Consejo para la Transparencia tiene la principal labor de exponer los datos de la ley de Lobby, no siendo este responsable de la información facilitada por las entidades públicas. Ante eso, no se facilita ninguna garantía y/o responsabilidad relacionada con los datos disponibles. Conforme a la Ley N° 20,730 que regula el lobby es deber del Consejo para la Transparencia poner a disposición del público los registros de agenda pública y la nómina sistematizada de lobistas y gestores de intereses particulares, pero no es responsable del contenido y la exactitud de los datos que se informan.

Resumen
La ontología de la ley de lobby define la estructura para el acceso a los datos vía recursos URI de acuerdo a las normas RDF definidas por W3C. El modelo agrupa tres actividades principales siendo estas viajes, donativos y audiencias. Los datos son abiertos y pueden ser utilizados por cualquier persona, la presente documentación busca facilitar el acceso a estos.


Modelos

Para facilitar la comprensión del modelo, este fue dividido en 4 partes principales.


Sub-Modelo Donativo
Sub-Modelo Pasivo
Sub-Modelo Audiencia

Sub-Modelo Viaje

El modelo se centra en la relación de las personas y las entidades con los 3 eventos principales. A continuación se muestran 2 submodelos con las clases mencionadas. 

Sub-Modelo Donativo
Sub-Modelo Pasivo
Las clases entidad y persona unifican los diferentes registros que se ingresan, es decir, una persona o entidad es ingresada con sus datos cada vez que presente una participación en la ley de lobby. Para mostrar los detalles de cómo fueron registradas las entidades se usa la clase Registro. De esta manera cada Persona o Entidad tiene sus fichas. La siguiente imagen muestra el panorama indicado. 
Sub-Modelo Donativo
Los 3 principales eventos corresponde a subclases de la clase “AgendaPublica”. Con esto es posible establecer las relaciones de personas y entidades con la agenda con solo 2 principales predicados donde “cplt:registraAgendaPublica” establece enlace entre una entidad o persona con un evento independiente si es un viaje realizado, participación en audiencia u otros. Es importante considerar que el predicado mencionado posee su predicado inverso “cplt:tieneRelacionCon” que permite ver el enlace en el otro sentido. 
Sub-Modelo Donativo

Sub-Modelo Donativo

Las siguientes imágenes muestran en detalle las relaciones de entidad y persona con los registro de agenda pública y también la relación entre estas 2 clases. 

Sub-Modelo Donativo

Sub-Modelo Donativo

El registro de agenda pública más importante es la audiencia y sus participantes. El siguiente submodelo indica cómo se relacionan las clases mencionadas y también como se acceden a los registros que evidencian como fueron ingresadas las fichas por parte de cada entidad pública. 

Sub-Modelo Donativo

Es posible obtener las diferentes relaciones de manera jerárquica, es decir, si se consulta por el predicado “cplt:participa” este enlaza entidad o persona con las audiencias sin importar en que calidad fue la participación, pero si se consulta por el predicado “cplt:participaComoActivo” solo mostrara las participaciones en calidad de Activo. De esta manera la siguiente imagen muestra las relaciones de los predicados con sus sub-clases. 

Sub-Modelo Donativo

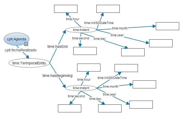
Los registros de agenda pública poseen la misma estructura de clases para revisar durante que periodos estos fueron ejecutados. En el caso del viaje existe tiempo de inicio y termino de este. 

Sub-Modelo Donativo



Tabla de contenidos


Ontologia:
Ontologia de la ley de Lobby.

Versión
2.0

Definicion
La URI de la ontología se encuentra en http://datos.infolobby.cl/ontologia/cplt#

La ontologia se usa para definir el modelo único de la ley de lobby

Clases:

Registro
, AgendaPublica, Tipo, RegistroAudiencia, Asistencia, Donativo, Viaje, Gasto, ObjetoViaje, TipoGasto, TipoAsistencia, Cargo, Region, Provincia, Comuna, MateriaAudiencia,  Nacionalidad, AudienciaTiempoIntervalo, AudienciaTiempoInstante, DonativoTiempoIntervalo, Objeto, Institucion, Entidad, RegistroEntidad, Persona, Activo, DonativoTiempoInstante, Asistente, IntervaloActivo, Pasivo, IntervaloPasivo, IntervaloPasivoInicio, IntervaloPasivoTermino, ViajeTiempoInstanteInicio,  IntervaloViaje, MembershipPasivo, AudienciaMinutos, IntervaloActivoInicio, ViajeTiempoIntervalo, AudienciaInicio, DonanteActivo, DonanteEntidad, FinancistaViaje, IntervaloActivoTermino, ViajeTiempoInstanteFinal, FinancistaViajeEntidad.

Propiedades
:
  registraAgendaPublica, tieneRelacionCon, financista, registraFichaPasivo, financia, esTipo, monto, registraFicha, trabajoPara, registraFichaActivoAsistente, registradoPor, fechaRegistro, correspondeA, rut, registraFichaRepresentado, identificadorInternacional, actividad, descripcion, esDirector, registraFichaEmpleador, nacionalidad, nacionalidadDocumento, validoDurante, esRemunerado, participa, esDeTipo, lugar, observaciones, inicia, duracion, otorgadoA, ocasion, donadoPor, tieneRegistro, participaComoEmpleador, participaComoAsistente, participaComoRepresentado, participaComoActivo, participaComoPasivo, presente, presenteEmpleador, presenteAsistente, presenteRepresentado, presenteActivo, dono, realizadoPor,  costo, fechaRealizado, razon, registraGastos, materia.


Ontologias referenciadas

rdf: http://www.w3.org/1999/02/22-rdf-syntax-ns# 

rdfs: http://www.w3.org/2000/01/rdf-schema# 
xsd: http://www.w3.org/2001/XMLSchema#
foaf: http://xmlns.com/foaf/0.1/
owl: http://www.w3.org/2002/07/owl#

org: http://www.w3.org/ns/org#
bcngeo: http://datos.bcn.cl/ontologies/bcn-geographics#
time: http://www.w3.org/2006/time#


Definición de clases y propiedades de la ontología

owl:Class, rdfs:Class: cplt:Pasivo
rdfs:subClassOf:
cplt:Registro
rdfs:comment: Registro que indica la relación de una persona con un cargo de interés público en un instante determinado. Por ejemplo: un ministro en una reunión.

owl:Class, rdfs:Class: cplt:AgendaPublica
rdfs:comment: Evento de interés público como: viaje, donativo o audiencia asociados a pasivos.

owl:Class, rdfs:Class: cplt:Tipo
rdfs:comment: Tipifica a las clases.

owl:Class, rdfs:Class: cplt:RegistroAudiencia
rdfs:subClassOf: cplt:AgendaPublica
rdfs:comment: Corresponde a una audiencia.

owl:Class, rdfs:Class: cplt:Asistencia
rdfs:comment: Describe la asistencia de una persona a un evento particular.

owl:Class, rdfs:Class: cplt:Donativo
rdfs:subClassOf: cplt:AgendaPublica
rdfs:comment: Aporte que se realiza a un pasivo.

owl:Class, rdfs:Class: cplt:Viaje
rdfs:subClassOf: cplt:AgendaPublica
rdfs:comment: Viaje realizado por un pasivo.

owl:Class, rdfs:Class: cplt:Gasto
rdfs:comment: Describe un gasto de una actividad.

owl:Class, rdfs:Class: cplt:ObjetoViaje
rdfs:comment: Define razón de viaje.

owl:Class, rdfs:Class: cplt:TipoGasto
rdfs:subClassOf: cplt:Tipo
rdfs:comment: Clasifica el tipo de gasto.

owl:Class, rdfs:Class: cplt:TipoAsistencia
rdfs:subClassOf: cplt:Tipo
rdfs:comment: Clasifica la asistencia de una persona a una audiencia.

owl:Class, rdfs:Class: cplt:Region
owl:equivalentClass: bcngeo:Region
rdfs:comment: Describe las regiones de Chile.

owl:Class, rdfs:Class: cplt:Cargo
owl:equivalentClass: org:Role
rdfs:comment: Describe los cargos públicos que asumen los pasivos.

owl:Class, rdfs:Class: cplt:Provincia
owl:equivalentClass: bcngeo:Province
rdfs:comment: Describe las provincias de Chile.

owl:Class, rdfs:Class: cplt:Comuna
owl:equivalentClass: bcngeo:Commune
rdfs:comment: Describe las comunas de Chile.

owl:Class, rdfs:Class: cplt:MateriaAudiencia
rdfs:subClassOf: cplt:Tipo
rdfs:comment: Describe los materias que se tratan en la reunión.

owl:Class, rdfs:Class: cplt:Nacionalidad
rdfs:subClassOf: cplt:Tipo
rdfs:comment: Describe la nacionalidad de una persona o documento.

owl:Class, rdfs:Class: cplt:Objeto
rdfs:subClassOf: cplt:Tipo
rdfs:comment: Describe las razones del viaje.

owl:Class, rdfs:Class: cplt:Institucion
rdfs:subClassOf: org:Organization
rdfs:comment: Corresponde a las instituciones publicas.

owl:Class, rdfs:Class: cplt:Entidad
rdfs:subClassOf: org:Organization
rdfs:comment: Entidad privada como empresa o fundación.

owl:Class, rdfs:Class: cplt:RegistroEntidad
rdfs:subClassOf: cplt:Registro
rdfs:comment: Corresponde a la relación de una entidad con un documento como audiencia, financista u otro. Una entidad puede ser registrada más de una vez.

owl:Class, rdfs:Class: cplt:Persona
owl:equivalentClass: foaf:Person
rdfs:comment: Corresponde a una persona.

owl:Class, rdfs:Class: cplt:Activo
rdfs:subClassOf: cplt:Registro
rdfs:comment: Corresponde al registro de una persona que no cumple un rol público. Es de carácter privado.

owl:Class, rdfs:Class: cplt:Asistente
rdfs:subClassOf: cplt:Registro
rdfs:comment: Persona que asiste en calidad de asistente, es decir, su rol puede ser privado o público.

owl:Class, rdfs:Class: cplt:IntervaloActivo
owl:equivalentClass: time:TemporalEntity
rdfs:comment: Corresponde al intervalo de tiempo donde es válido el activo.

owl:Class, rdfs:Class: cplt:Pasivo
rdfs:subClassOf: cplt:Registro
rdfs:comment: Persona que desempeña un rol de interés público en un instante determinado. Por ejemplo: un ministro en una reunión.

owl:Class, rdfs:Class: cplt:IntervaloPasivo
owl:equivalentClass: time:TemporalEntity
rdfs:comment: Corresponde al intervalo de tiempo donde es válido el pasivo.

owl:Class, rdfs:Class: cplt:MembershipPasivo
owl:equivalentClass: org:Membership
rdfs:comment: Relaciona una persona con un cargo publico especifico.

owl:Class, rdfs:Class: cplt:MembershipActivo
owl:equivalentClass: org:Membership
rdfs:comment: Relaciona una persona con una entidad privada.

owl:Class, rdfs:Class: cplt:AudienciaMinutos
owl:equivalentClass: time:DurationDescription
rdfs:comment: indica con números cuanto duro una audiencia.

owl:Class, rdfs:Class: cplt:AudienciaInicio
owl:equivalentClass: time:TemporalEntity
rdfs:comment: indica el inicio de una audiencia.

owl:Class, rdfs:Class: cplt:DonanteActivo
rdfs:subClassOf: cplt:Registro
rdfs:comment: indica la persona que dona un donativo.

owl:Class, rdfs:Class: cplt:DonanteEntidad
rdfs:subClassOf: cplt:Registro
rdfs:comment: indica la entidad que dona un donativo.

owl:Class, rdfs:Class: cplt:FinancistaViaje
rdfs:subClassOf: cplt:Registro
rdfs:comment: Persona que financia parte de un viaje.

owl:Class, rdfs:Class: cplt:FinancistaViajeEntidad
rdfs:subClassOf: cplt:Registro
rdfs:comment: entidad que financia parte de un viaje.

owl:Class, rdfs:Class: cplt:IntervaloActivoInicio
owl:equivalentClass: time:Instant
rdfs:comment: Corresponde al instante cuando empezo el activo.

owl:Class, rdfs:Class: cplt:IntervaloActivoTermino
owl:equivalentClass: time:Instant
rdfs:comment: Corresponde al instante cuando termino el activo.

owl:Class, rdfs:Class: cplt:IntervaloPasivoInicio
owl:equivalentClass: time:Instant
rdfs:comment: Corresponde al instante de inicio de un pasivo.

owl:Class, rdfs:Class: cplt:IntervaloPasivoTermino
owl:equivalentClass: time:Instant
rdfs:comment: Corresponde al instante de termino de un pasivo.

owl:Class, rdfs:Class: cplt:ViajeTiempoIntervalo
owl:equivalentClass: time:TemporalEntity
rdfs:comment: Periodo de tiempo en donde se realizó el viaje.

owl:Class, rdfs:Class: cplt:ViajeTiempoInstanteInicio
owl:equivalentClass: time:Instant
rdfs:comment: Corresponde al instante de inicio de un viaje.

owl:Class, rdfs:Class: cplt:ViajeTiempoInstanteFinal
owl:equivalentClass: time:Instant
rdfs:comment: Corresponde al instante de termino de un viaje.

owl:Class, rdfs:Class: cplt:AudienciaTiempoIntervalo
owl:equivalentClass: time:TemporalEntity
rdfs:comment: indica el intervalo de una audiencia.

owl:Class, rdfs:Class: cplt:AudienciaTiempoInstante
owl:equivalentClass: time:Instant
rdfs:comment: indica el inicio de una audiencia.

owl:Class, rdfs:Class: cplt:DonativoTiempoIntervalo
owl:equivalentClass: time:TemporalEntity
rdfs:comment: indica el intervalo de un donativo.

owl:Class, rdfs:Class: cplt:DonativoTiempoInstante
owl:equivalentClass: time:Instant
rdfs:comment: indica el instante de un donativo.

owl:ObjectProperty, rdf:Property: cplt:registraAgendaPublica
owl:inverseOf: cplt:tieneRelacionCon
rdfs:comment: Indica relacion con un registro de agenda publica.

owl:ObjectProperty, rdf:Property: cplt:tieneRelacionCon
owl:inverseOf: cplt:registraAgendaPublica
rdfs:comment: Indica relacion con un registro de agenda publica.

owl:ObjectProperty, rdf:Property: cplt:financista
owl:inverseOf: cplt:financia
rdfs:subPropertyOf: cplt:tieneRelacionCon
rdfs:comment: Indica quien financia algo particular.

owl:ObjectProperty, rdf:Property: cplt:financia
owl:inverseOf: cplt:financista
rdfs:subPropertyOf: cplt:registraAgendaPublica
rdfs:comment: indica el ítem que financia.

owl:ObjectProperty, rdf:Property: cplt:esTipo
rdfs:comment: indica el tipo de un item.

owl:ObjectProperty, rdf:Property: cplt:monto
rdfs:comment: indica cantidad en dinero.

owl:ObjectProperty, rdf:Property: cplt:registraFicha
rdfs:comment: indica lo registrado en la clase, generalmente un registro de persona o entidad.

owl:ObjectProperty, rdf:Property: cplt:trabajoPara
rdfs:comment: Indica la una relación laboral hacia un empleador en un instante.

owl:ObjectProperty, rdf:Property: cplt:registradoPor
rdfs:comment: Define quien crea el registro en el sistema.

owl:ObjectProperty, rdf:Property: cplt:fechaRegistro
rdfs:comment: Indica la fecha de cuando se ingresó el registro.

owl:ObjectProperty, rdf:Property: cplt:correspondeA
owl:inverseOf: cplt:tieneRegistro
rdfs:comment: Indica la entidad o persona que menciona principalmente el registro apuntando a una registro único.

owl:ObjectProperty, rdf:Property: cplt:tieneRegistro
owl:inverseOf: cplt:correspondeA
rdfs:comment: indica el registro que menciona la clase especifica, por ejemplo si es persona donde se registro esta persona.

owl:ObjectProperty, rdf:Property: cplt:rut
rdfs:comment: Registro nacional tributario de una persona o entidad.

owl:ObjectProperty, rdf:Property: cplt:identificadorInternacional
rdfs:comment: Puede ser pasaporte u otra identificación de una persona o agente, no corresponde a registro nacional.

owl:ObjectProperty, rdf:Property: cplt:actividad
rdfs:comment: actividad que realiza.

owl:ObjectProperty, rdf:Property: cplt:descripcion
rdfs:comment: descripción que aporta mas antecedentes de una clase.

owl:ObjectProperty, rdf:Property: cplt:esDirector
rdfs:comment: Indica director de una organización o registro de esta.

owl:ObjectProperty, rdf:Property: cplt:nacionalidad
rdfs:comment: Indica la nacionalidad.

owl:ObjectProperty, rdf:Property: cplt:nacionalidadDocumento
rdfs:comment: Indica la nacionalidad de un documento de identificación.

owl:ObjectProperty, rdf:Property: cplt:validoDurante
rdfs:comment: indica el periodo de tiempo valido.

owl:ObjectProperty, rdf:Property: cplt:esRemunerado
rdfs:comment: indica si existe una remuneración asociada.

owl:ObjectProperty, rdf:Property: cplt:participa
rdfs:subPropertyOf: cplt:registraAgendaPublica
owl:inverseOf: cplt:presente
rdfs:comment: indica participación en un evento de agenda publica.

owl:ObjectProperty, rdf:Property: cplt:participaComoEmpleador
rdfs:subPropertyOf: cplt:participa
owl:inverseOf: cplt:presenteEmpleador
rdfs:comment: indica participación en un evento de agenda publica como empleador de activo.

owl:ObjectProperty, rdf:Property: cplt:participaComoAsistente
rdfs:subPropertyOf: cplt:participa
owl:inverseOf: cplt:presenteAsistente
rdfs:comment: indica participación en un evento de agenda publica como asistente.

owl:ObjectProperty, rdf:Property: cplt:participaComoRepresentado
rdfs:subPropertyOf: cplt:participa
owl:inverseOf: cplt:presenteRepresentado
rdfs:comment: indica participación en un evento de agenda publica como representado.

owl:ObjectProperty, rdf:Property: cplt:participaComoActivo
rdfs:subPropertyOf: cplt:participa
owl:inverseOf: cplt:presenteActivo
rdfs:comment: indica participación en un evento de agenda publica como activo.

owl:ObjectProperty, rdf:Property: cplt:participaComoPasivo
rdfs:subPropertyOf: cplt:participa
owl:inverseOf: cplt:presentePasivo
rdfs:comment: indica participación en un evento de agenda publica como pasivo.

owl:ObjectProperty, rdf:Property: cplt:presente
rdfs:subPropertyOf: cplt:tieneRelacionCon
owl:inverseOf: cplt:participa
rdfs:comment: indica quien participo en un evento.

owl:ObjectProperty, rdf:Property: cplt:presenteEmpleador
rdfs:subPropertyOf: cplt:presente
owl:inverseOf: cplt:participaComoEmpleador
rdfs:comment: indica la presencia de un empleador.

owl:ObjectProperty, rdf:Property: cplt:presenteAsistente
rdfs:subPropertyOf: cplt:presente
owl:inverseOf: cplt:participaComoAsistente
rdfs:comment: indica la presencia de un asistente.

owl:ObjectProperty, rdf:Property: cplt:presenteRepresentado
rdfs:subPropertyOf: cplt:presente
owl:inverseOf: cplt:participaComoRepresentado
rdfs:comment: indica la presencia de un representado.

owl:ObjectProperty, rdf:Property: cplt:presenteActivo
rdfs:subPropertyOf: cplt:presente
owl:inverseOf: cplt:participaComoActivo
rdfs:comment: indica la presencia de un activo.

owl:ObjectProperty, rdf:Property: cplt:presentePasivo
rdfs:subPropertyOf: cplt:presente
owl:inverseOf: cplt:participaComoPasivo
rdfs:comment: indica la presencia de un empleador.

owl:ObjectProperty, rdf:Property: cplt:esDeTipo
rdfs:comment: indica el tipo de la clase.

owl:ObjectProperty, rdf:Property: cplt:lugar
rdfs:comment: indica el lugar.

owl:ObjectProperty, rdf:Property: cplt:observaciones
rdfs:comment: descripción organizada y extensa de algo.

owl:ObjectProperty, rdf:Property: cplt:inicia
rdfs:comment: indica inicio de un evento.

owl:ObjectProperty, rdf:Property: cplt:duracion
rdfs:comment: indica duración de un evento.

owl:ObjectProperty, rdf:Property: cplt:otorgadoA
rdfs:subPropertyOf: cplt:tieneRelacionCon
owl:inverseOf: cplt:recibe
rdfs:comment: indica a quien se otorga un donativo.

owl:ObjectProperty, rdf:Property: cplt:recibe
rdfs:subPropertyOf: cplt:registraAgendaPublica
owl:inverseOf: cplt:otorgadoA
rdfs:comment: indica quien o que recibe algo, en este caso particularmente una persona.

owl:ObjectProperty, rdf:Property: cplt:ocasion
rdfs:subPropertyOf: cplt:tieneRelacionAgendaPublica
rdfs:comment: ocasión cuando se dono.

owl:ObjectProperty, rdf:Property: cplt:donadoPor
owl:inverseOf: cplt:dono
rdfs:subPropertyOf: cplt:tieneRelacionCon
rdfs:comment: indica quien realiza la donación.

owl:ObjectProperty, rdf:Property: cplt:dono
owl:inverseOf: cplt:donadoPor
rdfs:subPropertyOf: cplt:registraAgendaPublica
rdfs:comment: indica que es donado.

owl:ObjectProperty, rdf:Property: cplt:realizadoPor
owl:inverseOf: cplt:realiza
rdfs:subPropertyOf: cplt:tieneRelacionCon
rdfs:comment: indica quien realiza la acción descrita en el registro.

owl:ObjectProperty, rdf:Property: cplt:realiza
owl:inverseOf: cplt:realizadoPor
rdfs:subPropertyOf: cplt:registraAgendaPublica
rdfs:comment: indica que realiza el registro.

owl:ObjectProperty, rdf:Property: cplt:costo
rdfs:comment: indica el costo.

owl:ObjectProperty, rdf:Property: cplt:fechaRealizado
rdfs:comment: indica la fecha de ejecución de una acción.

owl:ObjectProperty, rdf:Property: cplt:razon
rdfs:comment: indica las razones por la cual se ejecutó la acción.

owl:ObjectProperty, rdf:Property: cplt:registraGastos
rdfs:comment: indica los gastos registrados.

owl:ObjectProperty, rdf:Property: cplt:materia
rdfs:comment: indica las materias tratadas en la reunión.

owl:ObjectProperty, rdf:Property: cplt:identificadorTemporal
rdfs:comment: Identificador valido temporalmente, puede variar. Se debe utilizar solo para unir información extraida en el mismo instante.

owl:ObjectProperty, rdf:Property: cplt:identificadorOtorgaRegistrador
rdfs:comment: Identificador otorgado por quien realiza el registro.

owl:ObjectProperty, rdf:Property: cplt:registraFicha
rdfs:comment: indica la ficha de una persona, agente o documento relacionado con el registro.

owl:ObjectProperty, rdf:Property: cplt:representadoPor
owl:inverseOf: cplt:representoA
rdfs:comment: indica que fue representado por otra entidad o persona.

owl:ObjectProperty, rdf:Property: cplt:representoA
owl:inverseOf: cplt:representadoPor
rdfs:comment: indica a quien representeo.

owl:ObjectProperty, rdf:Property: cplt:trabajoPara
rdfs:comment: indica que trabajo para alguna entidad.

owl:ObjectProperty, rdf:Property: cplt:contratoA
rdfs:comment: indica la persona o entidad que fue contratada.

owl:ObjectProperty, rdf:Property: cplt:domicilio
owl:equivalentProperty: org:siteAddress
rdfs:comment: indica el domicilio registrado asociado a un registro, entidad o agente.

owl:ObjectProperty, rdf:Property: cplt:giro
owl:equivalentProperty: org:purposes
rdfs:comment: giro de una entidad o registro de esta.

owl:ObjectProperty, rdf:Property: cplt:representante
owl:equivalentProperty: org:headOf
rdfs:comment: representante de una entidad o registro de esta.

owl:ObjectProperty, rdf:Property: cplt:administrador
rdfs:comment: administrador de una entidad o registro de esta.

owl:ObjectProperty, rdf:Property: cplt:evento
rdfs:comment: indica evento asociado a la entidad.

owl:ObjectProperty, rdf:Property: cplt:asistencia
rdfs:comment: indica la asistencia relacionada con un evento u ocasión.

owl:ObjectProperty, rdf:Property: cplt:presente
rdfs:comment: indica presencia de alguna persona o entidad en un evento.

owl:ObjectProperty, rdf:Property: cplt:registraFichaPasivo
rdfs:subPropertyOf: cplt:registraFicha
rdfs:comment: indica el registro de una ficha de un pasivo.

owl:ObjectProperty, rdf:Property: cplt:registraFichaActivoAsistente
rdfs:subPropertyOf: cplt:registraFicha
rdfs:comment: indica el registro de una ficha de un activo.

owl:ObjectProperty, rdf:Property: cplt:registraFichaRepresentado
rdfs:subPropertyOf: cplt:registraFicha
rdfs:comment: indica el registro de una ficha de un representado.

owl:ObjectProperty, rdf:Property: cplt:registraFichaEmpleador
rdfs:subPropertyOf: cplt:registraFicha
rdfs:comment: indica el registro de una ficha de un empleador.